home About

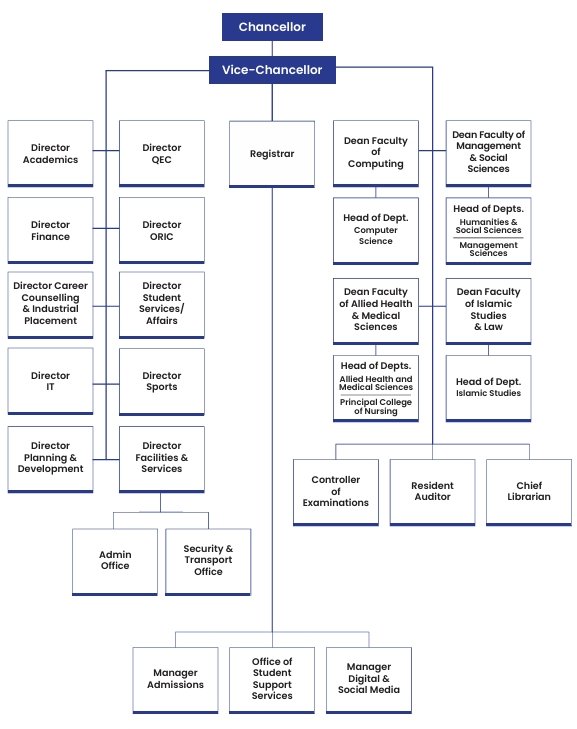
Organogram

Screenshot_9-2-2026_4101_